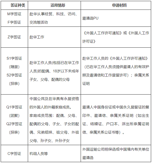
新冠肺炎疫情以来,中国政府根据疫情防控和人员往来需要,适时调整外国人赴华签证安排。结合国内近期有关赴华签证优化措施的指示,现更新赴华签证申办须知。即日起,申请人可按照领区管辖原则,递交签证申请。

注意事项:
1、除上述各项签证要求的必要材料外,申请人还需提交护照原件和资料页复印件、在留卡(适用在日第三国公民)、新冠疫苗全程接种证明、照片1张。
2、申请人需在线填写并打印签证申请表(https://www.visaforchina.org)、预约办证时间,按预约时间递交申请、留存指纹。如有问题请径询中国签证申请服务中心。
3、上述可受理范围之外的紧急人道主义签证,如赴华奔丧、探望病危病重亲属,可提交死亡证明/医院病危病重证明及亲属关系证明等申办相应签证。
4、外交、公务类签证,可直接向使领馆递交申请。
