一、根据有关安排,自2022年6月20日(周一)起,中国驻澳大利亚使领馆调整赴华签证办理要求。更新后的办理流程和材料要求如下:
(一)在线填写签证申请表(https://www.visaforchina.org/)并打印签字;
(二)向您所在领区内的中国签证申请服务中心提交申请并等待审核(具体申请方式请联系当地签证中心);
(三)接到签证中心进一步通知后,本人亲自到签证中心递交申请材料,并留存十指指纹。
*以下签证申请人可免除指纹采集:
1、未满14周岁或超过70周岁人员;
2、持外交护照或符合我外交、公务、礼遇签证审发条件人员;
3、五年内持同一本护照在使领馆或中国签证申请服务中心申办签证并留存过指纹的人员;
4、十指手指均残缺或十指指纹均无法留存人员。
(四)申请材料:
1、在线填写的申请表(需打印并签名);
2、护照原件和资料页复印件;
3、照片1张;
4、在澳合法居留证明(适用于在澳的其他国家公民);
5、原中国护照(适用于曾有中国国籍,第一次申请赴华签证人员);
6、新冠肺炎疫苗接种证明;
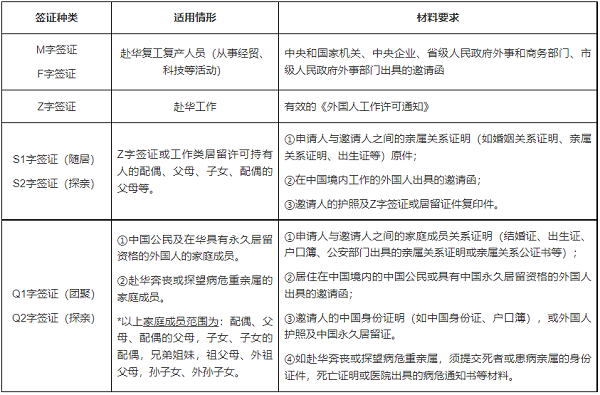
7、以下各类签证材料:

8、根据情况要求申请人提供的其他证明文件或补充材料。
二、以上签证须通过您所在领区的中国签证申请服务中心办理,请遵守当地签证中心的防疫要求。如有疑问,可询所在领区内的签证中心和使领馆。
